本文整理自IBM Top 110 HRBP/华为HRBP转型专家顾问顾小蓉女士于5月28日在“2021 HRoot中国人力资本论坛·北京站”现场带来的主题分享《AI时代,做不可替代的HR&BP》。
作者:顾小蓉
AI时代的冲击
AI时代,我们会被替代吗?有的人说,我可能活不到那个时候。
不,事实上新技术已经对我们现有工作带来了冲击,甚至新技术在指数性的加快冲击的力度。
AI会替代HR什么 – 创造什么价值;
AI不能替代HR什么 – 我们独一无二的价值;
我们的工作将会有机器擅长的能力与人擅长的能力进行重构创造更高的价值,我们要做不可替代的HR&BP。
展望星空
张潇雨老师研究了马斯克做的6个公司,指向了一个终极的命题:延续整个人类的生命。
马斯克喜欢被称为工程师,他这6个高科技/AI公司有怎样的逻辑呢?
火星上没有氧气空气稀薄,以内燃机为主的交通工具和动力设备无法工作,因此需要纯电动的特斯拉;电的能量来源什么最合适?太阳能,因此建立SolarCity太阳城。
把人类送到火星上要有交通工具,因此要有又大又便宜的火箭,而且发动机有反推技术替代降落伞, 因此建立SpaceX公司; 到了火星上,火星没有氧气,怎么通行呢?
The Boring Company 挖隧道真空运行; 人送到了、能源解决了,人生存还要WI-FI 通讯,因此建立星链计划Starlink。
前面解决的都是外部因素,人类灭绝还有一个内部因素:超级人工智能对人类的威胁,马斯克的对策是打不过它们,就成为它们,人如果和机器成为一体,就不存在这种对抗问题了,因此成立Neuralink脑机结合改造自身,在火星上也能生存。
选择
我们在火星上也能够生存。你可能会想,这样异想天开真的值得做吗?
那西姆·塔勒布的那本《黑天鹅》里有一个概念叫“可选择权” optionality。一旦毁灭人类的那些极端事件发生,导致人类灭绝,那么它带来的损失是无穷大的,乘以不管再低的概率,我们获得的东西还是负无穷大。
如果一个神来问你说:这样,只要你拿出你整个资产的千分之一,就能买个保险然后避免自己彻底死掉、种族完全灭绝的后果,你愿不愿意呢?
全世界70 亿人类共同体,一个拥有280万亿美元财产的种族, 千分之一就是2800亿。Elon Musk 站出来说:你们都不做,那么我来做好了。
这是Elon Musk真正在干的事 – 为人类这个物种的延续而倾尽所有。他的目标是在2050年送100万人上火星。有这个量级在火星上自给自足的生态系统才能建立起来。
也许还是觉得有些耸人听闻,有这么快吗?不过你看得到的就有特斯拉,SpaceX 还有贝索斯的Blue Origin, 布兰森的维珍银河。
AI与HR
那么让我们回归到HR这个生命共同体,AI对我们意味着什么呢?
顾小蓉在2021 HRoot 中国人力资本论坛现场演讲
我们来简要看几个关于AI的概念 – 人工智能、机器学习、认知计算。 1950 年代初期,人工智能聚焦在所谓的强人工智能,希望机器可以像人一样完成任何智力任务。
1980 年左右,机器学习开始成为主流,它的目的是让计算机具备学习和构建模型的能力,从而它们可在特定领域做出预测行为。 深度学习在 2000 年左右应运而生。
认知计算(Cognitive computing)也出现了,打造可以学习并与人类自然交互的系统。通过成功地击败 Jeopardy 游戏(美国出名的电视问答游戏)的世界级选手,IBM Watson 证明了认知计算的价值。
总结7项认知计算技术,比较容易理解AI可以做些什么:
如果以上这些概念还不大容易理解,你想想你用的抖音,京东购物,支付宝里的基金推荐机器人等等。
AI可以帮助HR做什么
看看我们现实中一个新员工的场景: 一位新员工参加过了入职培训。但他坐在办公桌前不知道在哪里找到他手头上工作所要的信息、资源和支持。
他向邻桌咨询,但是这个同事是另外一个部门的,帮不上忙。 他希望和同事见面沟通分享想法,但不知道找谁。他的经理正在去见客户的飞机上。他感到失落与沮丧。 看来入职培训还不够到位,还得把信息提供更多一些。让他知道可以来找HR。
但是,问题可能出在就是因为信息太多了他无从下手,HR其实也忙得找不到人。
顾小蓉在2021 HRoot 中国人力资本论坛现场演讲
那么,在已经使用AI的企业会是怎样呢?
他在电脑或者手机上能够看到为他量身定制的新员工所需要的信息他可以快速搜寻;还配备了聊天机器人他可以交谈并快速回答他的问题;他还会收到个性化的培训建议并告诉他在第一天能联系的人的姓名和联系信息可以去约时间。
这样HR不用任何额外的时间和精力,这位新员工也有了良好的新职业生涯的开端,上手更快,沟通成本也下来了。
这个小例子让我们看到,AI节省了多方的时间和精力,从另一个角度看我们的一些工作职责被AI替代了。同时,你会看到我们HR要教会机器什么?你其实是AI工作场景的构架师!
我们再来从整个“人才生命周期”的各个环节来看看AI可以做什么,创造怎样的价值?也就是说我们的哪些工作会被替代。
HR工作中的AI
这是真实的IBM Watson AI 的实践。里面每一个环节的AI运用都是我以前的美国同事设计和落实的。
首先看,吸引环节 – 企业的目标在于尽量多地网罗具备特定职位所需技能的候选人,在确定他们符合条件后鼓励他们申请职位。
原来你怎么做?根据要吸引的人才性质广撒网,然后收集简历筛选简历,打电话沟通,约到相对合适的人选一轮轮面试。往往不少候选人就石沉大海了,或者来不及给被拒的人沟通。
有了AI的情形是怎样的呢? 求职者通过聊天机器人WCA(Watson Candidate Assistant)实时互动,同时还可以将视频嵌入流程,更真实地反映企业的工作环境。
我们在座的是不是已经有企业在这么做了?效果怎么样呢?
IBM的效果是这样的:高素质求职者人数不断增加;申请比率为 36%,远超过传统静态网站12%,净推荐值 (NPS) 是传统申请途径的1倍,而且申请与面试的时间间隔大幅缩短,求职者与职位的匹配度也显著提高。人工智能回答问题答案贴切又实用,提前就锁定优秀的候选人才,也改善了求职者体验。
这是不是我们求之不得的?
聘用环节 – 通常我们需要对自己负责招聘的各种职位划分优先级;与此同时,还需要从竞聘同一职位的众多求职者中发现最佳人选。这个是有挑战性的。
人工智能可以帮助做什么?根据职位招聘信息确定需要的技能,对照求职者简历中描述的技能生成匹配分数;根据简历中的个人经历数据(例如,是否领导过团队)预测未来工作绩效;而且求职者的过往经验等数据预测到岗的时间;
人工智能划分求职者优先级并进行适合性排名,确定最有可能胜任职位的候选人。
IWR 还会监控招聘决策,减轻无意识的偏见和先入为主。
我们省出时间,专注于实现核心招聘目标:建立并培育和求职者的关系。真正聚焦于人,而不是流程。
顾小蓉在2021 HRoot 中国人力资本论坛现场演讲
从数据来看:NPS +50;人工减少 30%;经理满意度提升90%; 员工生产率提升30万美金。
我的儿子是一位98年出生的软件工程师,目前负责公司里HR智能系统的产品经理。他说:我认为IT要做的事不是把HR替代掉,而是把不必须要人做的事替代掉,让我们的HR做更有意义和价值的事,比如能够提高与应聘人的沟通效率,花多一点时间了解候选人的特性沟通到点子上,增加胜算和准确度。
敬业环节 – 人加入了公司,敬业度尤其重要,决定了产出。经理人所创造的工作环境很大程度上决定了队伍的敬业度。涨工资发奖金是一种限制性物质资源,而其他大家熟悉的行之有效措施往往由于工作压力往往被忽视了或者不及时。
人工智能聊天分析技术能做些什么?员工关注什么就准确提醒什么,还会推荐方案:分析年度敬业度调研、员工满意度调研以及社交媒体聊天的非结构化内容。短短几小时即可分析数十万条主题评论。汇总出员工关注的问题,然后可以有提醒功能给到经理。这个比我们人的服务快多了。
例如,如果某人在某一岗位上呆了很长时间,具备特定技能,而且做好晋升准备,那么就会提醒经理。
当销售人员面临无法完成销售指标的风险时,提醒经理尽早采取干预措施,让工作重回正轨。
某位员工因工作出色而获得表彰,会建议直属经理及时采取行动,同时也会征询经理更多反馈意见,系统据此做出改进。
随着机器学习不断完善,经理在管理和激励团队成员方面的成效方面也会越来越出色。
那么HR要做的是什么呢?分析研究员工关注点和内心需求制定与时俱进的方案。
留才环节 – 人们往往因为不公正的待遇,不管是工作量还是待遇上的而离开。怎么让员工感受到公平公正被重视?避免薪酬过低或过高的现象?怎么做出合理的薪酬决策?
在企业里往往是极大的挑战。每做一次调薪也要花很多的时间。
AI植入薪酬系统整合员工的基本信息,除了绩效外,还会包括技能的市场价格,技能的需求程度,判断采用基本薪酬还是奖金形式。AI会提醒和建议经理需要调薪的人。
你可能会觉得这个可能不大靠谱吧?这里注意:经理人是可以改写人工智能提出的建议,系统也会持续学习经理做出的实际决策。实际情况是,经理倾向于采用人工智能提出的建议。HR不用再是表哥表姐,经理人也得到了专业的支持,减少了人处理时存在的偏见。
薪酬的透明度往往是我们的难题: 有了人工智能后,员工可以了解自身技能的市场价格,除了个人薪酬以外,还可以选择提供具有同样技能的人员的市场薪酬范围。鼓励员工自发提升自己的技能,同时及时关注到难以替代的关键技能的员工。
培养环节 – 每家企业都需要了解员工掌握的技能以及技能水平。怎么样快速匹配、培养个人技能并保障企业投入的学习活动有成效?
实时技能推断只需提取员工的少量内部数字内容如简历、销售信息和数字徽章,即可推断他们的技能水平。生成技能档案后,员工和经理进行验证,然后汇总成热图,反映企业现有技能与所需技能的比较,还可以部署干预计划,使企业能够快速缩小技能差距。
怎么缩小技能差距?建立个性化的数字学习市场,员工可以浏览最受同事欢迎的学习资源,报名参加有针对性的学习渠道,准备好申请公司最热门职位所需的技能和认证。
实际的效果呢,在人工智能驱动的学习平台上,报名人数和课程完成率不断上升,企业加速获得战略性技能。98% 的IBM 员工平均每季度访问一次,员工每年的平均学习时间为 60 小时。
这个为什么这么重要?随着技能半衰期越来越短,基于人工智能的学习可确保员工队伍的技能保持常青。
IBM 证明了员工学习量与总体敬业度之间的统计学关联;学习与业绩之间存在直接关系; 员工学习意愿越强烈,整体表现越出色。
成长环节 – 怎么能帮助员工持续成长?这对改进员工的总体积极性和敬业度,确保人才梯队供给,促进总体工作绩效起到及其关键的作用。
人工智能互动助手,让全体员工平等享受职业辅导所带来的好处。整合历史信息,设身处地地即时提出绩效建议,帮助他们思考未来的职业发展机会并预测下一次最佳职业机会,还帮他们做内部工作机会推荐。
职业导航器制定职业发展计划,员工培养所需的技能。人工智能助手还可提供个性化学习建议,帮助员工持续培养自身技能。
服务环节 – 怎么给到成本效益更高的支持服务,让员工和管理者得到全天候的支持?
全天候聊天机器人快速对用户问题做出答复,减少了HR的工作负担,将节省下来的时间解答更复杂的人力资源问题。受欢迎的新员工聊天机器人。它是最繁忙的聊天机器人之一,每天平均回答 700 个问题。有问题不知向谁求助,就可以找新员工聊天机器人帮忙。
“季节性机器人”支持员工按时间期限做出福利登记决策,支持经理制定薪酬计划、做好绩效管理。
有意思的是根据用户分享沟通体验,沟通专家帮助选词以及纠正机器人语调。
如果前面说的人工智能对你而言准备度还不充分,聊天机器人是一个不错的起点。
总而言之,人工智能目前已经能够替代我们的有哪些?
很多我们过去做的工作,被替代的可能性越来越大。那么在刚才讲的“人才生命周期”案例中你会不会发现其实始终是人在定义机器人的功能,人在教机器人要学习一些什么、做一些什么。它比我们做的好的是算力,是支持我们HR做得更好的工具。它也促使我们HR需要重塑,与之合一成为一个高效能的满足企业需求的HR。
HR3.0
听了以上的运用,你会不会说这个离我太远了?
事实上,这些已经不是蓝图已经是解决方案了。人力资源信息系统的建设,三支柱模式的建设,中国平均比西方晚了20年。而在人工智能方面,中国发展很快,不会再容忍迟到20年。因此,这种AI时代的人力资源管理已经离我们很近了。
你还会不会嘀咕 – 我们企业没有这个条件?
大家不要忘了华为曾经通过咨询项目快速学习西方管理经验并转化。
顾小蓉在2021 HRoot 中国人力资本论坛现场演讲
这个在于我们的开放程度,追逐的意愿和投入的程度。
全球疫情推动了数字化转型。当我们从全球疫情中恢复之时,每个企业都在重新思考工作方式。企业更需要HR专注于员工体验,推动技能重塑、文化转型以及向全新工作模式的转变。HR也正在走向3.0,虽然只有10%的企业达到这个高度。
HR3.0 是怎样的高度,有怎样的指导原则呢?
5项指导原则分别是个性化、以技能为核心、数据驱动的决策、 透明度以及敏捷性。HR需要转变为敏捷的咨询组织,加快向咨询角色转型。
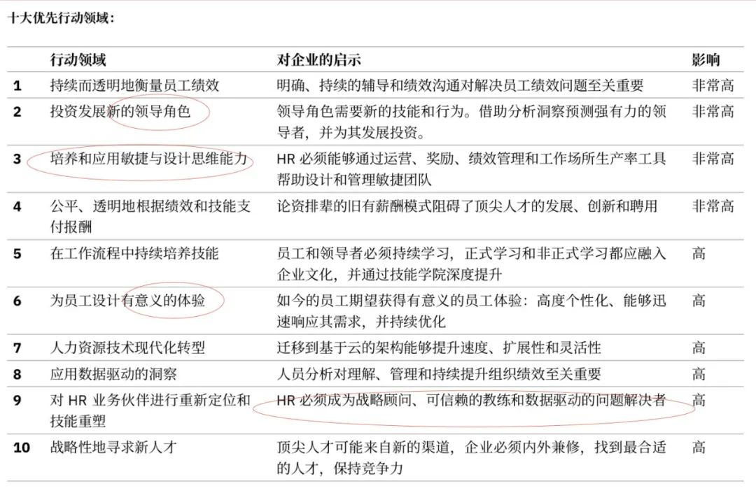
因此HR3.0也提出了十项举措,我们刚才也讲到了不少,他们已经不仅仅是理论:

未来需要战略顾问、可信赖的教练和数据驱动的问题解决者。
HR要加强自身在 AI 和分析方面的技能。要能够做分析,有一项工作特别重要:那就是能力的分类 – 是建立工作体系特别重要的基础。前面的人才生命周期的案例中我们看到不管是吸引、招聘,还是留才、成长等都是基于技能、能力、潜能的。
MIT 教授 John Boudreau and Jonathan Donner 2021年强调了Work Without Jobs不以岗位定工作的概念。而是要以任务或者项目匹配相应能力来配置多种类型的资源。
做一个好顾问
下面重点讲讲关于HR成为顾问,成为参谋。
HR 业务伙伴 (HRBP) 这一角色在近20年前出现,在 HR 3.0阶段,该角色需要真正的 “全能HR专业人士”- 必须拥有咨询、敏捷实践、组织知识和行业经验。
在过去几年里,我们有不少组织已经尝试了HR三支柱的转型。几乎所有的都是发现,HRBP这个角色的转型是最难的。
那么怎样才算一个顾问呢?
顾小蓉在2021 HRoot 中国人力资本论坛现场演讲
顾问是与其他各方合作产生最佳结果同时建立信任和承诺的人。
顾问是提供专业知识、内容、行为、技能或其他资源来帮助客户改善现状的人。这种干预侧重于特定的客户需求。
我比较幸运的是:从1999年开始我就是一个人力资源管理解决方案的专业咨询顾问。我的职业生涯发展是在普华永道和IBM这些世界一流企业的鼎盛期,我非常幸运的是业务伙伴们睿智、友善。
最近10年,不管我是做中国企业的CHO,还是做HR专家和领导力顾问,走进了很多企业,对于我们目前大多数HR的现状有深深的体察。
有的情形是我们HR还做得不好,有些情形是我们业务伙伴还不够成熟、格局还没有到,即使你心中有体系,手中有利器,也不一定能够得到认可。
但是,我们自己能力的提升还是在我们自己的控制范围的。我们得从自我做起,因此在去年疫情期间静下心来潜心研究和总结,我认为IBM的实践总结出来的高效能HR&BP综合素质能力能帮助我们做更有意义价值、机器替代不了的事情,成为一名顾问、教练和敏捷的问题解决者。
第一:懂业务 (能够具备战略思维、业务头脑和诊断分析的能力洞察业务的本质,通过项目管理实现满足业务需求的解决方案。)
第二:有专业(人力资源的专业技能有一定的广度和深度,既能够规划、 梳理管理流程,也要能够制定政策制度,运用系统技术倒推落地。)
我们要达到的目的是第三:强组织(能够引领变革、促进创新、建立高敬业度的组织,制定和实施人才成长计划。)
我们要达到的终极目的是第四:能驱动 (能够提升业务主管和自己的领导力、组织中的人际关系、激励人们发挥潜能创造价值。)
懂业务是看家本领,有专业是护身符,强组织是助力业务的杀手锏,能驱动是真正的价值。这些都是人独一无二的能力。
我们可以用用阶梯式的方法来学习:
第一个阶梯培养商业头脑,第二个阶梯巧用咨询技能,第三个阶梯影响重要关系,第四个阶梯成就合作伙伴。
通过确保我们了解业务挑战并改进我们的咨询方法,发展我们的核心技能和内容,关注我们的经理及其对他们和整个公司的影响。
怎么具体训练自己呢?
首先通过经典的工具与方法掌握必备咨询技能,包括7个维度了解客户,麦拉宾法则建立第一印象,三个技巧建立信誉,通过前面建立了信任之后,掌握挖掘业务真正需求的提问艺术、处理异议和解决问题的管理技能成为顾问式HR&BP。
然后,通过八项合作伙伴行为技能去解决我们面临的一些困境和达成目标,成为业务型的HR&BP。
深度思考,重塑自己
我们有不少同仁的企业在HR管理上有要求,但是给到的投资和时间是不够的。很多人有感悟华为学不会,是的。学习他们的流程、模版、案例这些还只是看到了衣服。
在我自2001年给他们做内部期权绝密的信息系统项目与他们接触开始,他们开放、拥抱先进的心态,他们在每一个项目上大量人力、物力、精力的投入,是大多数人没有看到和做到的 – 而正是这个过程培养了人,锻造了人。
最近字节跳动的创始人张一鸣和拼多多的创始人黄峥的离职信的内容,也许你跟我一样感慨。其中有两点我看到业务在提供解决方案的视角其实和HR提供解决方案是共通的:
深度思考底层逻辑 - 落脚点都不说我创造了什么,而是满足了什么需求,或提供了一个新的选择。
高于生活深入人性 – 对人的观察和同理心,做更接近于本心的事情,相信技术为人服务,创造生活的理想形态。
在AI时代,其实更是一个人性化的时代!
HR&BP更要是那个支持业务伙伴这个人成功的人。
关注HRoot微信公众号
后台回复“PPT”
获取“2021 HRoot中国人力资本论坛”嘉宾演讲PPT
本文系HRoot原创,如需转载,请标注来源(来源:HRoot)。部分图片和文字来源于网络。如因版权存在问题,请于本文刊发30日内联系我们进行删除。